放棄鋰電池,珈偉新能All in光伏更有“錢景”?金融
沒有固態電池相關業務,公司相關的鋰電池制造已經停產,未來儲能業務重點為鋰電池OEM生產和下游儲能電站業務的系統集成。
大漲之后,珈偉新能迎來大跌。
2月8日,由于“贛鋒鋰業固態電池新進展”的消息,相關概念股集體大漲,珈偉新能也“20CM”漲停;2月9日,珈偉新能繼續沖高漲超10%。接連兩日大漲,令公司股價創下近一年來新高,但一大風險也隨之浮現。
2月9日晚間,珈偉新能發布股票交易異常波動公告稱,公司后續會集中資源深耕光伏行業,不再將鋰電池生產作為未來發展方向,公司相關的鋰電池制造已經停產,已不具備研發、生產鋰電池的相關條件。
受上述消息影響,2月10日,珈偉新能開盤大跌,一度跌超10%,今日繼續走低,盤中跌超4%。不過,雖然公司“老實交代”了,不少股民也大喊“炒錯了”,但截至發稿,交易軟件顯示,珈偉新能所屬板塊中依舊包含“鋰電池”“固態電池”兩大概念。

鋰電業務已停產10個月
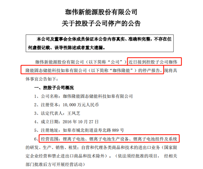
事實上,珈偉新能在2022年4月便已宣布鋰電池相關業務停產,但市場仍將其作為炒作熱點。

根據彼時公告,子公司在過去2020-2021年因資金無法及時籌措到位,導致經營未達到預定目標,近幾年持續處于虧損狀態。根據公司規劃,未來儲能業務重點為鋰電池OEM生產和下游儲能電站業務的系統集成,不再將鋰電池生產作為未來發展方向。
所謂OEM生產,指的就是代加工業務,俗稱貼牌。也就是說,珈偉新能不再自主生產鋰電池,只是授權品牌而已,頗有“鋰電界的南極人”風范。
此次再度遭到熱炒后,公司更是進一步明確表示“已不具備研發、生產鋰電池的相關條件”。董秘的回復也咬定“沒有任何電池的研發、生產和銷售”、“沒有固態電池相關業務”。

核心業務幾經變化
回顧珈偉新能的鋰電池發展之路,也稱得上是一波三折。
珈偉新能進入鋰電池領域可以追溯至2017年,彼時珈偉新能與如皋經濟開發區管委會簽署投資協議,擬投資不低于6.6億元用于鋰電池項目。但相關產能在后續年報中并有明確披露,大概率未能實現量產。
2018年-2019年,珈偉隆能又與無錫中瑩工貿、寧波如意分別簽訂大額訂單。其中無錫中瑩工貿1年內將采購鋰電池系統20萬只、珈偉隆能將向寧波如意供應20萬套叉車鋰電池系統。
然而,截至合同到期,無錫中瑩工貿僅下發電池訂單1200只,實際交付僅完成300只。寧波如意的合同也僅供貨了一部分,后續便終止了合作。
事實上,2017-2019年,鋰電池行業就已經經歷了一次“大洗牌”。
彼時三年間,我國動力電池企業從155家,逐步下滑至80家,其中能真正實現裝機量的僅40家左右。如昔日鋰電池巨頭沃特瑪、已退市企業猛獅新能源等同樣黯然退場。因此,珈偉新能大概率也是未能在上一輪洗牌中抓住機遇。
由于鋰電業務發展不順,珈偉新能核心業務近年來也是頻頻變動。
2019年年報顯示,珈偉新能的核心業務之一包括鋰電儲能。其生產的鋰電池可適用于儲能及電動乘用車、電動兩輪車、三輪車等多種車型。當年,鋰離子電池約占珈偉新能1.83%的營收。
2020年年報顯示,公司核心業務仍涵蓋鋰電儲能設備設計開發。彼時,公司定位是成為光儲一體化應用服務商。當年,儲能占據該公司約3%的營收。
2021年和2022年半年報顯示,公司核心業務已經轉變為光伏的消費類產品及工業化應用,營收也只涉及光伏行業,主要來源為光伏照明、光伏電站EPC及運維、光伏電站運維及光伏發電。其中,光伏照明占據該公司收入的75%以上。
核心業務一波三折,珈偉新能近年來業績也不好看。2018-2019年,公司分別虧損19.9億元和10.75億元,2020年盈利0.3億元,2021年又虧損2.1億元。

行業加速出清落后產能
近年來,鋰電池產業從高速成長期進入成熟階段。對電池廠而言,產能過剩無疑是懸在頭頂上的“達摩克利斯之劍”。
在產業發展初期,相關企業一路篳路藍縷,披荊斬棘,才能幸存下來。在產業高速增長時期,又要通過野蠻擴張發展壯大,跑馬圈地。在產業成熟階段,又會臨著產能過剩,競爭加劇的挑戰。即使是動力電池如此高景氣的當下,下游客戶的要求也只會有增無減。
經歷了兩年高增速的鋰電池行業,結構性產能過剩隱憂再現,像珈偉新能一樣的退出或才剛剛開始。
All in光伏或更有前景
不過,對珈偉新能本身而言,退出鋰電賽道或許不是壞事,這從公司財務報表上也能見到明顯轉變。
自2022年3月起,公司凈利潤就開始回升,三個季度均實現了盈利。據公司2022年度業績預告,預計公司2022年度歸母凈利潤為8500萬元–12000萬元,將實現扭虧為盈。

業績扭虧原因,珈偉新能表示,主要有四點:首先是資產減值金額較上年大幅減少;其次是光伏電站EPC及運維業務收入和毛利額同比大增;第三是財務費用同比大幅下降;以及政府補助等偶然性收獲。
事實上,珈偉新能的核心業務還是比較有前景的。
當前公司主業為光伏草坪燈、光伏電站EPC工程、LED照明、光伏發電、光伏電站運維,2022上半年貢獻的營收依次為2.08億元、0.44億元、0.35億元、0.14億元、0.08億元;營收占比分別為64.41%、13.57%、10.71%、4.47%、2.40%。

首先是光伏草坪燈業務。
據中金企信國際咨詢調查,我國太陽能草坪燈生產企業數量及規模不斷增加,產量已占全世界產量的90%以上,年銷售3億只以上,太陽電池的消耗量50~60MW。根據國內行業統計數據,我國太陽能草坪燈產量近年平均增長速度超過20%,行業前景是毋庸置疑的。
其次是光伏電站EPC工程業務。
數據顯示,2021年中國光伏發電站EPC服務市場規模達到2157億元,較2020年同比增長18.0%,預計2023年中國光伏發電站EPC服務市場規模將達到3106億元。2021年中國光伏發電站運維和檢修服務市場規模達到145億元,2017-20221年年均復合增長率達20.40%,預計2023年光伏發電站的運維和檢修服務市場規模將達到209億元。


資料來源:CPIA、中商產業研究院整理
因此,對珈偉新能而言,放棄難有進展的鋰電項目,專注光伏照明和光伏電站EPC業務,也不失為一件好事。畢竟,有一技之長,能實現盈利,才能在A股先生存下去。至于后續公司能發展到何種地位,還需要時間的檢驗。
1.TMT觀察網遵循行業規范,任何轉載的稿件都會明確標注作者和來源;
2.TMT觀察網的原創文章,請轉載時務必注明文章作者和"來源:TMT觀察網",不尊重原創的行為TMT觀察網或將追究責任;
3.作者投稿可能會經TMT觀察網編輯修改或補充。
